STEM

STEM is a comprehensive course where we choose an independent 6 month research project. We learn how to conduct and present research in a professional manner, gaining essential real world experience and eventually presenting our research at a STEM fair in Febuary, with the opportunity to advance to the regional or even state level.

Quad Chart

This is a quad chart summarizing my research project where I'm creating an adaptive ankle brace that adapts to pressure placed on the joint. My goal is to create an ankle brace that makes it easier for athletes like me and people with chronic pain to manage their lifestyles in a non intrusive manner by creating a brace that moves with them providing extra adaptability and comfort.

Trouble viewing the PDF? Click here!

ReActive Comfort: Enhancing Ankle Support Through Pressure Adaption

Overview

One major problem with current ankle braces is their lack of personalized adaptability, which often leads to discomfort for users. Since these braces apply a constant level of pressure regardless of activity, users may experience irritation or pain during extended wear.The overall aim of this project is to create an ankle brace that reacts to the amount of pressure placed on the joint and aids active people in their daily life to provide more comfort and less pressure from the brace itself.

Abstract

Ankle sprains are among the most common musculoskeletal injuries, particularly in athletic and physically active populations, and are frequently caused by excessive inversion and delayed joint stabilization. Traditional lace-up ankle braces provide passive support but do not adapt to changing loads or movement intensity, often limiting comfort and effectiveness. This study presents the design and evaluation of a pressure responsive adaptive ankle brace that dynamically adjusts tension in real time using force-sensing resistors (FSRs), a microcontroller, and motorized tightening mechanisms. The brace was developed and tested through bench and simulated trials using calibrated FSRs and controlled inversion scenarios. System performance was evaluated based on reaction time, pressure prediction accuracy, and biomechanical effectiveness. In mechanical simulations, increasing brace stiffness reduced peak inversion angle from 4.61 degrees in the soft condition to 2.06 degrees in the stiff condition under applied moments up to 15,000 Nmm. Overall, the adaptive brace demonstrated equal or improved stabilization performance compared to a traditional lace-up brace while providing responsive, activity-dependent support. These findings suggest that low-cost adaptive orthopedic devices can enhance ankle stability, reduce injury risk, and improve user compliance, with broader implications for future smart wearable rehabilitation technologies.

Visual_Abstract

Research Proposal

Phrase 1

One major problem with current ankle braces is their lack of personalized adaptability, which often leads to discomfort for users and since these braces apply a constant level of pressure regardless of activity, users may experience irritation or pain during extended wear.

Phrase 2

The goal of this project is to engineer an adaptive ankle brace that can sense the amount of force placed on the joint and automatically adjust its level of support.

Background

Ankle stability is essential for balance, mobility, and effective gait, with research showing that the ankle’s biomechanical control remains robust across adulthood despite age or gender differences, underscoring the importance of consistent joint support (Crenna & Frigo, 2011). Because the ankle experiences high and variable forces during daily activity and athletics, injuries are common and often become chronic, while poorly designed braces can reduce comfort, circulation, and user compliance. Recent advances using force-sensing resistors (FSRs) and machine learning demonstrate that real-time pressure data can accurately predict ankle angles and enable adaptive support that responds dynamically to movement, improving comfort and injury prevention (Choffin et al., 2021). This need is especially critical in sports, where ankle injuries account for the majority of athletic injuries and traditional supports like taping or passive braces lose effectiveness over time due to loosening or sport-specific limitations (Alawna & Mohamed, 2020; Cain et al., 2020). Studies consistently show that no single conventional brace design balances stability and comfort across activities, and perceived comfort strongly influences adherence, while newer adaptive braces that alter stiffness based on movement intensity offer improved stability during high-risk motions without restricting normal activity (Janssen, 2016; Megalaa et al., 2024; Willwacher et al., 2023). Together, this body of research highlights a clear gap in current brace technology and emphasizes the need for adaptable ankle support systems that maintain consistent protection while maximizing comfort and user compliance..

Background_Infographic

Procedure

A commercially available slip-on ankle brace was used as the initial platform to integrate force-sensing resistors (FSRs) at medial and lateral locations to measure pressure changes during movement, with sensors calibrated to convert raw signals into force values based on established gait-analysis methods. Stepper motors controlled brace tightness via a cable-based tensioning system, enabling precise, repeatable adjustments while minimizing uneven pressure through iterative refinement of motor placement and routing. Fusion 360 was used to design and simulate a custom, low-profile brace and evaluate performance under controlled inversion loading using a simplified anatomical ankle model, with material properties varied to represent soft, medium, and stiff brace conditions. Simulated inversion moments were applied, displacement data were extracted, and inversion angles were calculated for statistical comparison. Physical validation was conducted using video-based motion analysis during lateral agility exercises, with reflective markers tracked in Fiji to quantify peak inversion angles across no-brace, standard lace-up, and adaptive brace conditions. Because repeated measurements were obtained from the same model and sample sizes were limited, a nonparametric Friedman test was used to compare inversion angles across brace conditions, with post hoc analyses assessing stiffness-related reductions in inversion at a significance level of α = 0.05.

Methodology_Abstract

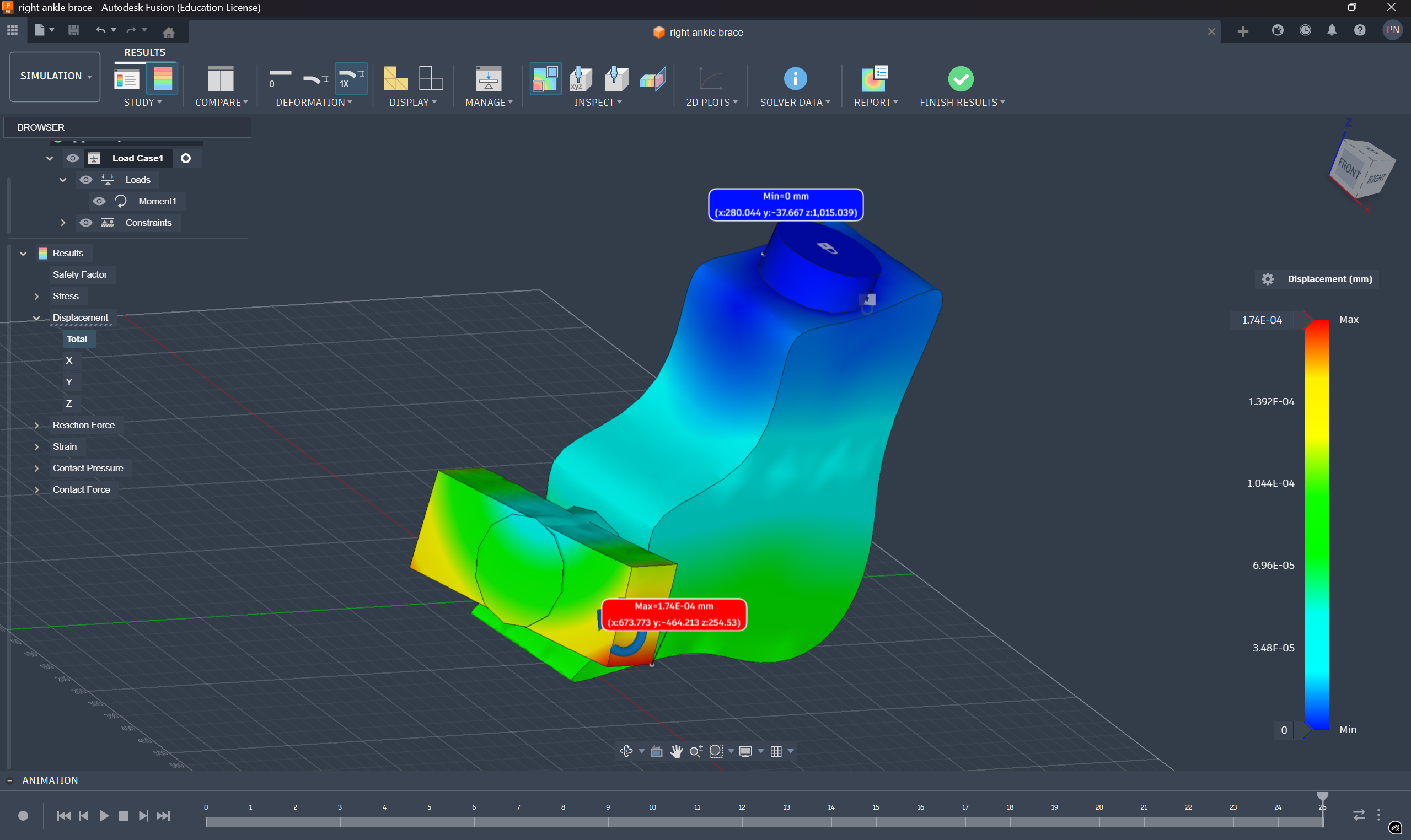
Figures 1a and 1b

The proxy brace used to run simulations and the results workspace where the data points were extracted from in Fusion 360.

Simulation_Data_Collection Simulation_Figure

Figures 2a and 2b

Relationships between the inversion moment applied in the simulation and the inversion angles and displacements observed.

Total_Displacement_Moment Inversion_Angle_Moment

Figures 3a and 3b

Example of images analyzed to extract inversion angle from the physical testing. The image on the left is self-testing of the ReActive Comfort brace using simple side to side jumps while the image on the right is the control with no brace applied to the same exercise.

No_Brace_Test ReActiveBraceTest

Data Analysis

The simulation-based mechanical analysis demonstrated a clear, load-dependent response across all three brace conditions, with total displacement and corresponding inversion angles increasing monotonically as inversion moment increased. At every load level (5,000–15,000 Nmm), the stiff/active brace condition consistently produced the lowest displacement and inversion angles, while the soft/loose condition produced the highest, indicating reduced mechanical restraint with decreasing stiffness. Converting displacement to inversion angles showed the same trend, with peak angles ranging from 0.69°–2.06° for the stiff condition compared to 1.53°–4.61° for the soft condition. A Friedman repeated-measures analysis confirmed that these differences were statistically significant (χ²(2) = 6.00, p = 0.0498), demonstrating that brace stiffness had a measurable and significant effect on limiting ankle inversion under identical simulated loading conditions.

Discussion and Conclusion

The goal of this project was to design and evaluate an adaptive ankle brace that dynamically adjusts stiffness in response to pressure changes to reduce inversion angle while maintaining functional flexibility. Mechanical simulations and prototype testing demonstrated that increasing brace stiffness significantly decreased peak inversion angles—from 4.61° in the soft condition to 2.06° in the stiff condition under the highest applied load—with the medium condition showing intermediate results, supporting the effectiveness of adaptive stiffness modulation. Statistical analysis using the Friedman repeated-measures test (χ²(2) = 6.00, p = 0.0498) confirmed that these differences were unlikely due to chance, and the nonparametric test was appropriate given the repeated measurements and small sample size. Unlike previous adaptive systems that rely on costly materials or lab-controlled actuation, this brace integrates affordable force-sensing resistors and stepper motor control in a low-cost platform, providing closed-loop feedback rather than passive measurement. Limitations include simplified simulation geometry, contact modeling assumptions, and reliance on 2D motion analysis, which were mitigated through standardized boundary conditions, marker placement, and calibration. Dynamic testing variables such as participant fatigue and footwear differences were controlled with consistent protocols. Future work will focus on larger participant studies, 3D motion capture, real-time reinforcement learning during movement, and optimization of motor and strap design to enhance comfort, compliance, and biomechanical performance. These results suggest that adaptive ankle braces can extend functional support beyond static designs, offering both flexibility during low-load activity and increased protection during high-load inversion events, with potential applications in athletic performance and rehabilitation.

References

Referances_For_Website

STEM Fair Poster

Trouble viewing the PDF? Click here!